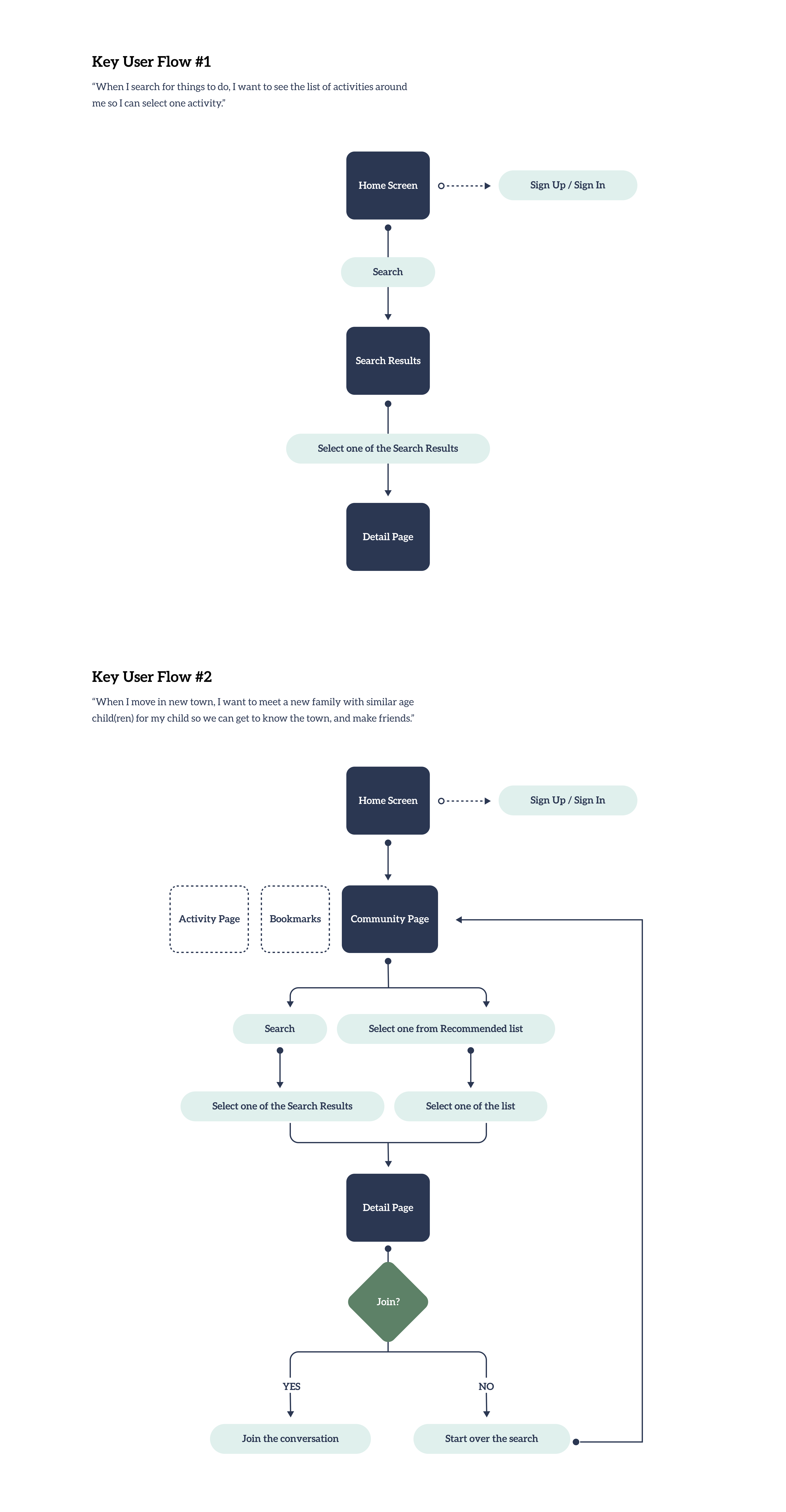
Asobo! is a responsive web app for parents and guardians looking for children’s activities and new friends.
Asobo! means “Let’s play!” in Japanese. The symbol above “Asobo!” is a Japanese Samurai helmet called “Kabuto.” Young kids, especially boys, make origami helmets to represent health, strength, and power. So I added “Kabuto” in the logo to wish every kid a fun friendship with their new playmates.




















